Premier hockey management- BREAKING DOWN THE PROCESS
Chances are, if you are here visiting this page, you are looking for direction, advice, and more importantly HELP. Even for those of us that are part of the 1% (players who have offers at a young age) parents are left in the dark about what teams actually care about their son. Most parents, even those that played at the d1 or pro level, have no idea what Junior A or NCAA programs actually tell the truth about what their intentions are with that player.
Some of the common questions that arise during this difficult and confusing process, that most parents never find the answers to, are:
Does the Junior A program that has offered my son have older players in front of him?
Does the Junior A program have a tier 3 affiliation that they send the younger players to?
Does the Junior A program have players at higher levels that they know are going to be sent down to their program, that they have NOT, nor will they ever DISCLOSE, to you, the parent?
Does the Junior A program have a history of double digit traded/released players?
How many players has the college, that my child is about to commit to, offered the same commitment to?
Does the Major Junior program that my son is about to sign with send players to junior b?
Does the Junior A program my son is about to sign a card with have enough import spots?
As you can see, this process is extremely complex, confusing, and difficult. This is why the NHL and other professional leagues in Europe REQUIRE players to have REPRESENTATION (AGENT).
But if your son is going the NCAA route, what are the rules, and where do you turn for the answers to these questions?
NCAA RULES REGARDING REPRESENTATION
1.THE PLAYER MUST HAVE A FAMILY ADVISER
This is a major rule for the NCAA and if violated can IMMEDIATELY VOID the player’s NCAA eligibility FOREVER. This is why its extremely imperative, to have a rep who knows the NCAA rules and more importantly CARES and FOLLOWS the NCAA rules to a T. As long as a family adviser agreement is created, (which consists of the amateur athlete signing that agreement/contract) then your players NCAA eligibility is fine. The agreement will have stipulations (contractual obligations) that will usually state the following:
The player understands he’s an amateur.
The player understands that the agent is, and will be called, his FAMILY ADVISER
The player understands that the family adviser will ONLY contact NON-Major Junior Teams
Once the player commits, the adviser relationship ends.
The adviser does not market the player to pro teams
The adviser does not collect a fee from teams when the player commits/joins
AND THE MOST IMPORTANT:
2. THE ADVISER MUST CHARGE A FEE FOR SERVICES!
This is the most important factor that we at Premier can not stress enough to parents that CAN NOT BE STRAYED FROM!!!
Per NCAA rules, the adviser MUST charge for his services, as the adviser acts the same as a sports agent/rep/advocate, which includes marketing and advertising the player’s name to junior a teams and NCAA teams. If the adviser is NOT paid for these services, THE NCAA WILL CONSIDER IT GIFTING. It is extremely important for you as the parent to understand that ANY GIFTING EQUALS COMPLETE AND TOTAL NCAA ELIGIBILITY LOSS.
This is why we stress to parents the total importance of following these rules, as the NCAA has constantly enforced this rule and players have lost their eligibility forever. This is also why we at Premier do NOT EVER stray from these rules, and have kept a great relationship with the NCAA compliance administration. If ANY agent offers you help and representation and does not create an advising agreement, and does NOT charge you BEFORE starting the services or agreement, YOUR PLAYERS ELIGIBILITY IS AT MAJOR RISK.
So Now what?
Now that you know the rules, and you are fed up with the false promises and misdirection, what now?
You as a parent are constantly under pressure from outside sources (financial, family, work, etc.), and these outside sources are ALWAYS taken advantage of from Junior A, B, and AAA programs all around the North America. What you as the hockey parent need to understand, is that HOCKEY IS A BUSINESS. So, with this in mind, your son is targeted and seen by most of these programs as a dollar sign, to keep the program alive.
The major fact is that you as the parent have NO IDEA, which camps are the right ones for your player, and more importantly which ones are actually telling the truth. Lets go through the basic costs of going to an invited camp/open camp/ pre draft/ or training camp:
Camp fee (300 to 450)
Plane flight (round trip 500 at low estimate)
Hotel for two nights (200)
Eating out/food (200)
Rental Car for 3 days (120)
As you can see, and already have probably gone through this the hard way, going to one of these random camps that has emailed you IS PRETTY EXPENSIVE. Do this three or four times, with NO GUARANTEE that your player will make the team, it starts having a negative affect on not only your families morale, but worse, your players confidence. Your player may be good enough to be on the team, but issues like blind loyalty to last years players, age, Junior experience, and other factors can keep your player from making the team.
THIS IS WHY PREMIER EXISTS AND WHY WE ARE ONE OF THE TOP FIRMS IN NORTH AMERICA.
Everyone on our staff has gone through this, EVERYONE. And most of us hated it, especially the lies and false promises from programs in the areas of ice time, college looks, and power play time. All of our advisers passionately and vigorously fight for our clients, BECAUSE WE REMEMBER the frustrations we went through, which makes us the best advocates and advisers around.
You wouldn’t buy a car from this guy without a carfax, right? So, why would you sign up and pay for a camp, without KNOWING THE TRUTH?
SO WHAT CLIENTELE DOES PREMIER LOOK FOR?
At Premier, we encourage parents to reach out. However, the reason why we are one of the best firms around, is because we keep a standard and our advisers have been trained to be honest and even blunt. WE DO NOT REPRESENT EVERYONE. The last thing that ANY of our staff wants to do, is become part of the cash grab, lying and false promises culture that we have vigorously protected our clients from. So if you as a parent leave this site understanding one thing, understand this:
PREMIER HOCKEY MANAGEMENT WILL NEVER EVER RECOMMEND A TIER 3 PROGRAM FOR YOUR PLAYER, NOR DOES IT HAVE ANY AFFILIATION WITH ANY TIER 3 PROGRAM…..PERIOD.
Therefore, our bottom line player that we will represent, is a player that can play Tier Two Junior A (AJHL, BCHL, SJHL, OJHL, MJHL, NOJHL, CCHL, and MHL), or a player that can play NCAA DIV 3.
Also, the player must have A DECENT GPA! If the players gpa in highschool was average or below average, then the player must make a commitment to us, that they WILL ENROLL IN COMMUNITY COLLEGE COURSES during juniors, to ensure that they can be accepted into a NCAA program.
Yes, there are special circumstances. If your player does stand out to us as a talented player who was misinformed or lied to, and we feel that he can play tier 2 and ncaa, we will sign the player on the tier 3 program, BUT DO EVERYTHING WE CAN TO GET HIM OUT AND TO A TIER 2 PROGRAM, or at the very least, a program at that level that has shown to commit to NCAA DIV 3 programs, such as a top eastern tier 3 junior a team that commits their players to SUNY, MASCAC, etc.
Furthermore at Premier,
WE WILL NEVER RECOMMEND PLAYING U18 At 18!!
Why is this? Because over the last 7 years of representation, and also through twenty years of playing experience, players who are 18 that play AAA U18, STAGNATE! In other words, they do NOT DEVELOP AND IMPROVE.
We have seen this time and time again and even experienced it as players, and quite frankly is common sense. If you play older, faster, stronger, and better hockey…. YOU GET FASTER, STRONGER, AND BETTER!!!
Again, this section also has a “it depends” answer as well. If the player would get top line minutes AT A TOP U18 aaa program, and is NOT ready (usually an issue of weight/strength) to play juniors, then we at Premier can connect the player with the top u18 programs in the country. But this is a special circumstance, and we want you as the parent to know that our goal is to advance the player to juniors as soon as he is ready, not to hold him back.
Finally,
WE WILL NEVER RECommend club hockey!
Club hockey is NOT college hockey, nor will it ever be NO MATTER WHAT! If the college team that is recruiting you is not part of the NCAA, THEN IT IS NOT COLLEGE HOCKEY. If you have to pay to play college hockey, IT IS NOT NCAA NOR IS IT REAL COLLEGE HOCKEY.
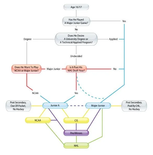
This is our flow chart:
Where do you go from here?
You as a parent have invested (conservative estimate over 10 years of aaa age 8-18) over 200,000 dollars between aaa team costs, equipment and travel. Not only have you provided the monetary investment for your player, but he or she has busted their butt countless hours and made countless sacrifices to the sport. And now, at the most crucial time in their career, you’re going to take that 200k investment, and throw it into the wind? By having no idea what teams to go to or what coaches to call or what contact numbers to use for the NCAA D1 and D3 schools?
Parents/players will generally get up to 20 main camp invites a summer. Do you know which camps to go to? What coaches need players? What teams are already picked? Chances are you, like many other parents, have no idea.
If your coach, or another parent tells you that you don’t need an agent, 99 percent of the time it’s because that parent has an agent/adviser and doesn’t want you to have the same edge that they have. This has happend through GENERATIONS of AAA hockey, and we have seen it time and time again where the player relies on the coach or another ineffective rep and four months later, which is valuable time wasted, eventually comes back to us and asks for help. TAKE THIS FREE ADVICE AND UNDERSTAND YOU DO NOT WANT TO BE IN THIS POSITION!!!
Do you buy a house without an inspection? No. Do you buy a car, boat, or other vehicle without insurance or a car fax report? NO!! So why would you take the most precious valuable you have (your child) and not get the BEST INSURANCE AND PROTECTION for your players future?
This is why we exist and have helped players for over 10 years achieve their goals to reach the NCAA D1, major junior and NCAA D3 levels. We have direct connections with most if not ALL NCAA coaches at the D1 and D3 levels, and the same with Major Junior, AAA and all levels of Junior A. We have been through it all and are the insurance plan for your player to ensure that they finish the road.
Our number one compliment and strength is communication with our clients, which is on a constant basis. Most player complaints, especially at the top levels (NHL,AHL, CHL,) is the lack of communication, which we find ridiculous, especially in the 21st century. Whether it is by text, Facebook, Snapchat, Instagram, or Twitter, our advisers have the best response times in the country, AND WE STRIVE TO CONTINUE THAT GREAT ACCOMPLISHMENT.
Our final promise to you, and one that we take pride in, is that ALL OF OUR ADVISERS HAVE PLAYED AT A HIGH LEVEL OF HOCKEY! Some of the top so called advising groups in the country have advisers THAT HAVE NEVER PLAYED THE GAME AT AAA OR EVEN AA OR MN HIGHSCHOOL IN THIER LIFE!! This is like hiring an attorney who never went to law school, or a doctor that never passed his boards. We are one of the few advising firms in North America that makes this promise to you, and more importantly can prove it.
The fact remains: We care about your child’s hockey and academic career MORE THAN YOU DO! So what are you waiting for? The clients on this website made the jump, and it paid off for them, NOW IT’S YOUR TURN!
Click the let’s get started tab to change your child’s hockey future today!
